第一条 为了服务国家高质量发展,落实知识产权领域优化创新环境和营商环境改革决策部署,持续提高知识产权审查质量和审查效率,深入实施商标品牌战略,依法快速审查涉及国家利益、社会公共利益或者重大区域发展战略的商标注册申请,创新审查模式、完善审查程序,根据《中华人民共和国商标法》、《中华人民共和国商标法实施条例》的有关规定,结合商标工作实际,制定本办法。
第二条 具有下列情形之一的商标注册申请,可以请求快速审查:
(一)涉及商业航天、低空经济、深海科技等国家发展的战略性新兴产业和生物制造、量子科技、具身智能、6G等未来产业,且迫切需要取得商标专用权的;
(二)涉及国家或省级重大工程、重大项目、重大科技基础设施、重大赛事、重大展会以及重要文化遗产等标志,且商标保护具有紧迫性的;
(三)涉及省级人民政府推动构建的现代化产业体系、围绕发展新质生产力布局的产业链,且商标已经使用的;
(四)在特别重大自然灾害、特别重大事故灾难、特别重大公共卫生事件、特别重大社会安全事件等突发公共事件期间,与应对该突发公共事件直接相关的;
(五)为服务经济社会高质量发展,推动知识产权强国建设纲要实施确有必要,或者其他对维护国家利益、社会公共利益或者重大区域发展战略具有重大现实意义的。
第三条 请求快速审查的商标注册申请,应当同时符合以下条件:
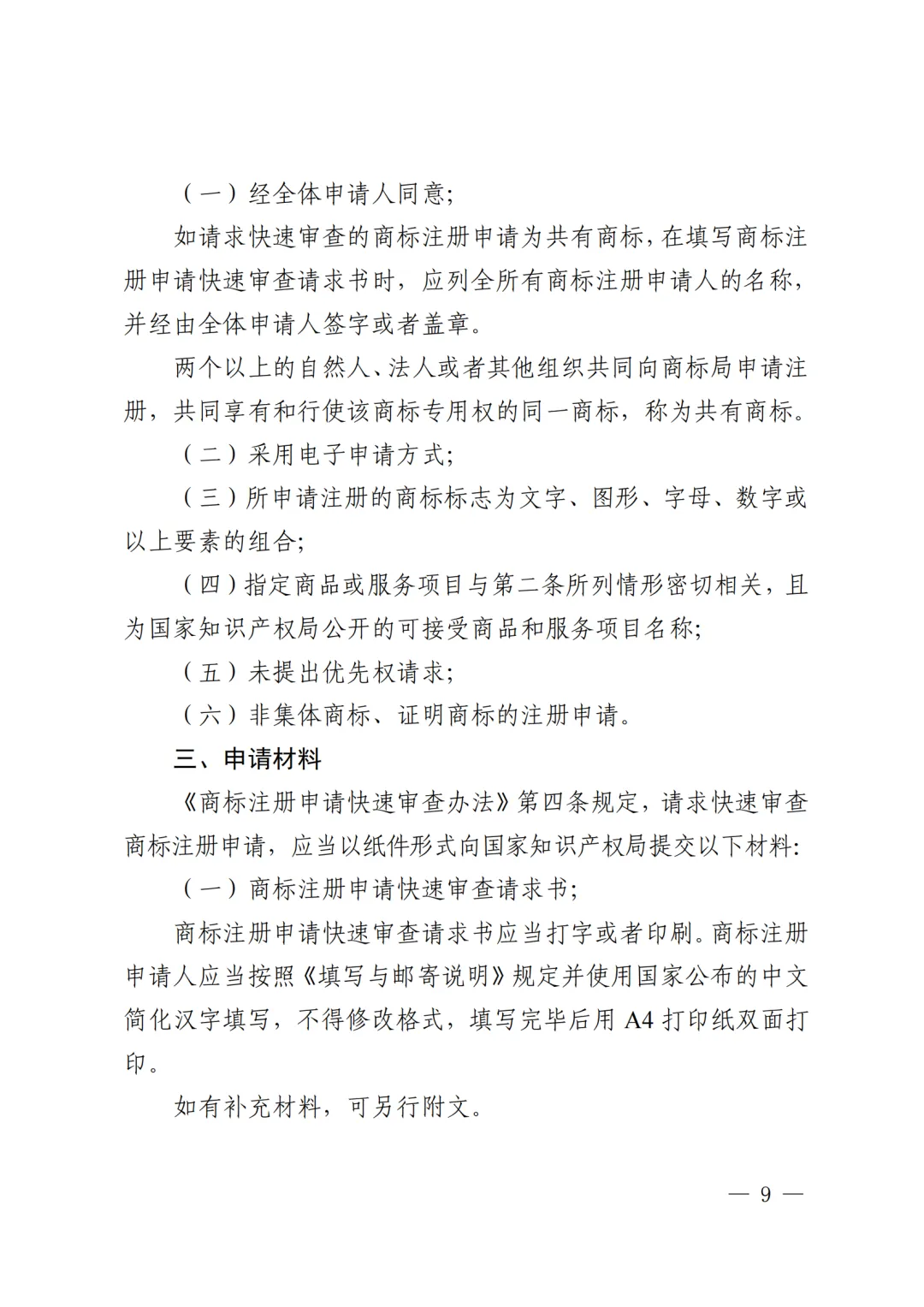
(一)经全体申请人同意;
(二)采用电子申请方式;
(三)所申请注册的商标标志为文字、图形、字母、数字或以上要素的组合;
(四)指定商品或服务项目与第二条所列情形密切相关,且为国家知识产权局公开的可接受商品和服务项目名称;
(五)未提出优先权请求;
(六)非集体商标、证明商标的注册申请。
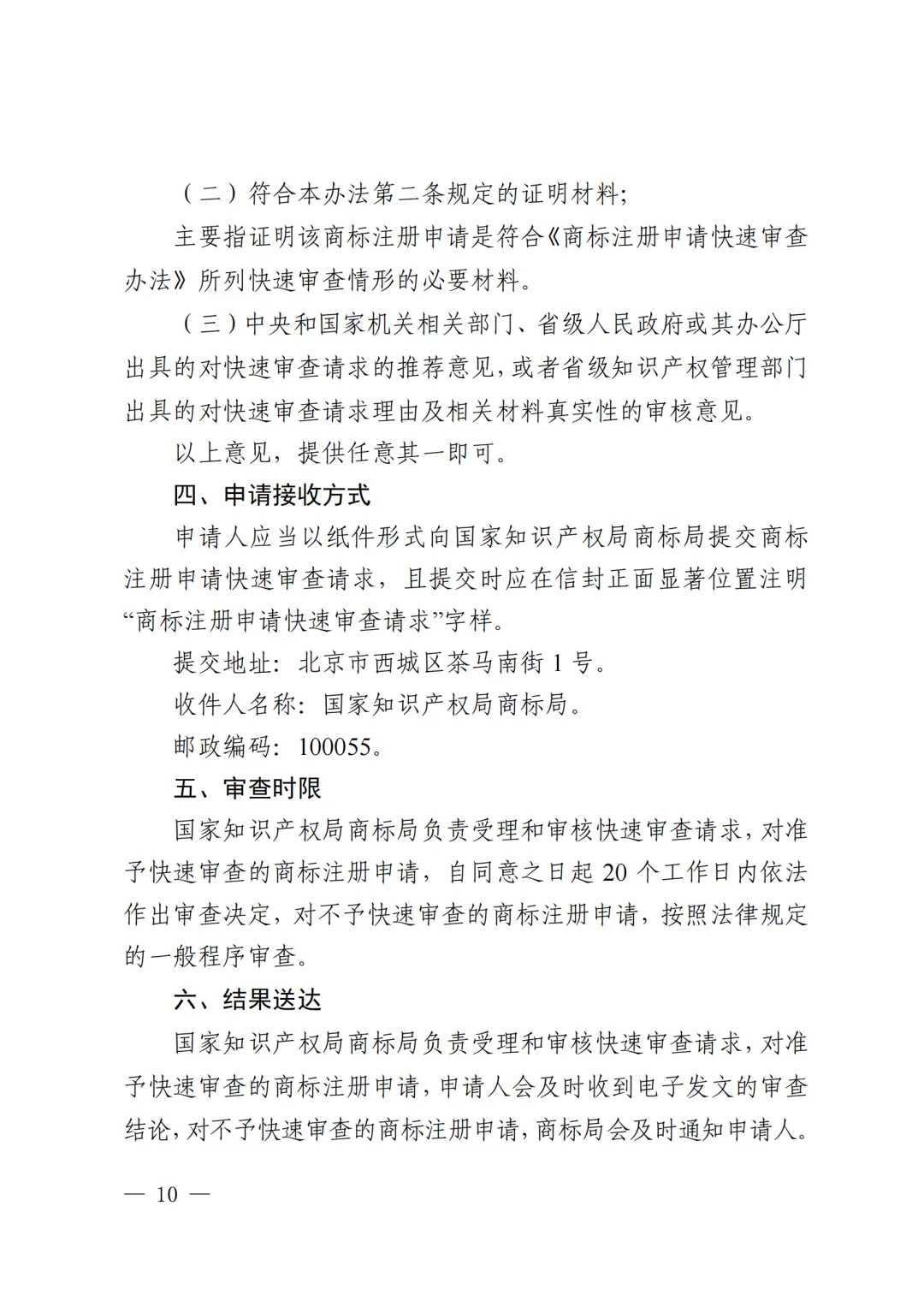
第四条 请求快速审查商标注册申请,应当以纸件形式向国家知识产权局提交以下材料:
(一)商标注册申请快速审查请求书;
(二)符合本办法第二条规定的证明材料;
(三)中央和国家机关相关部门、省级人民政府或者其办公厅出具的对快速审查请求的推荐意见;或者省级知识产权管理部门出具的对快速审查请求理由以及相关材料真实性的审核意见。
第五条 国家知识产权局收到快速审查请求后,对申请材料进行严格审核。对符合本办法规定的,准予快速审查。对不符合本办法规定的,不予快速审查,并在5个工作日内通知快速审查请求人。
第六条 国家知识产权局准予快速审查的,应当在20个工作日内审查完毕。不予快速审查的,按法律规定的一般程序审查。
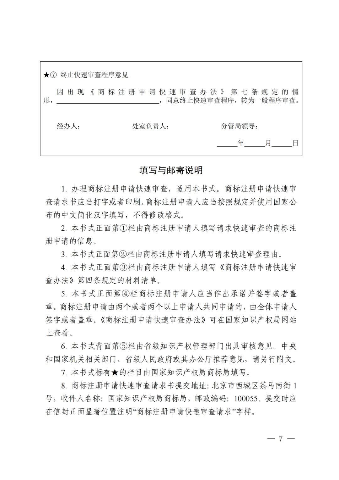
第七条 在快速审查过程中,发现商标注册申请有下列情形之一的,可以终止快速审查程序:
(一)商标注册申请依法应进行补正、说明或者修正,以及进行同日申请审查程序的;
(二)商标注册申请人提出快速审查请求后,又提出暂缓审查请求的;
(三)存在其他无法予以快速审查情形的。
第八条 快速审查的商标注册申请在依法作出审查决定后,依照法律有关规定,相关主体可以对初步审定公告的商标注册申请提出异议,对驳回或部分驳回的商标注册申请提出驳回复审。
第九条 国家知识产权局处理商标注册申请快速审查应当严格依法履职、秉公用权,接受纪检监察部门监督,确保快速审查工作在监督下规范透明运行。
第十条 本办法由国家知识产权局负责解释。国家知识产权局商标局承担商标注册申请快速审查的具体工作。
第十一条 本办法自发布之日起施行。其他有关商标注册申请快速审查的规定,凡与本办法相抵触的以本办法为准。原《商标注册申请快速审查办法(试行)》(国家知识产权局第四六七号公告)同时废止。
附件:
1. 商标注册申请快速审查请求书
2. 商标注册申请快速审查办事指南






